2025年8月,生物统计学系张汝阳教授团队在《Nature》合作期刊《npj Precision Oncology》(中科院1区、南医大高水平4类期刊)发表题为“Impact of HMGA1 on tumorigenesis, prognosis and immune microenvironment in HNSCC: a multi-omics study”的研究论文。该研究采用“干湿结合”的研究策略,从基因组学、表观遗传组学、转录组学、蛋白组学等层面探讨了HMGA1在头颈部鳞状细胞癌(head and neck squamous cell carcinoma, HNSCC)肿瘤发生、预后和免疫微环境中的作用模式。

HNSCC起源于口腔、咽喉等的粘膜上皮,是全球十大常见癌症之一。尽管存在多种治疗方式,HNSCC的5年生存率仍然停滞在50%左右。高迁移率族A(HMGA)蛋白是由两个相关基因(HMGA1和HMGA2)所编码,是最丰富和普遍存在的非组蛋白染色体蛋白家族之一。HMGA1在自噬、细胞增殖、细胞凋亡、炎症和胚胎干细胞多能性等多种生物学过程中发挥重要作用。HMGA1基因在几乎所有恶性肿瘤中均高表达,并与多种癌症的预后相关。然而,HMGA1在HNSCC 中的作用机制仍然不明。此外,现有HNSCC研究大多局限于转录组学研究,仅侧重于单一类型的分子标志物,忽略了其他类型标志物在复杂疾病生物机制方面的作用。并且,现有研究仅关注基因的主效应(main effect),忽略了基因-基因交互作用(gene-gene interaction)。
本研究利用公开数据库队列和南京头颈部鳞癌队列数据资源,围绕“数据挖掘→功能验证→临床转化”层层递进,结合遗传组学、表观遗传组学、转录组学、蛋白组学、单细胞测序数据及体内、体外实验,对HMGA1在HNSCC发生、发展及免疫中的作用进行全面研究。
①在数据挖掘方面,HMGA1高表达提示HNSCC患者预后不良,可能与肿瘤突变负荷升高和肿瘤纯度相关,与HNSCC的发生、发展、迁移和增殖密切相关,且在恶性细胞中富集。上游分析和双荧光素酶报告基因检测显示通过加权随机森林筛选出的CpG位点cg25207224HMGA1可能调控HMGA1,cg25207224HMGA1可能是HNSCC预后预测的非侵入性体外预测标志物。

加权随机森林算法筛选出甲基化位点cg25207224HMGA1
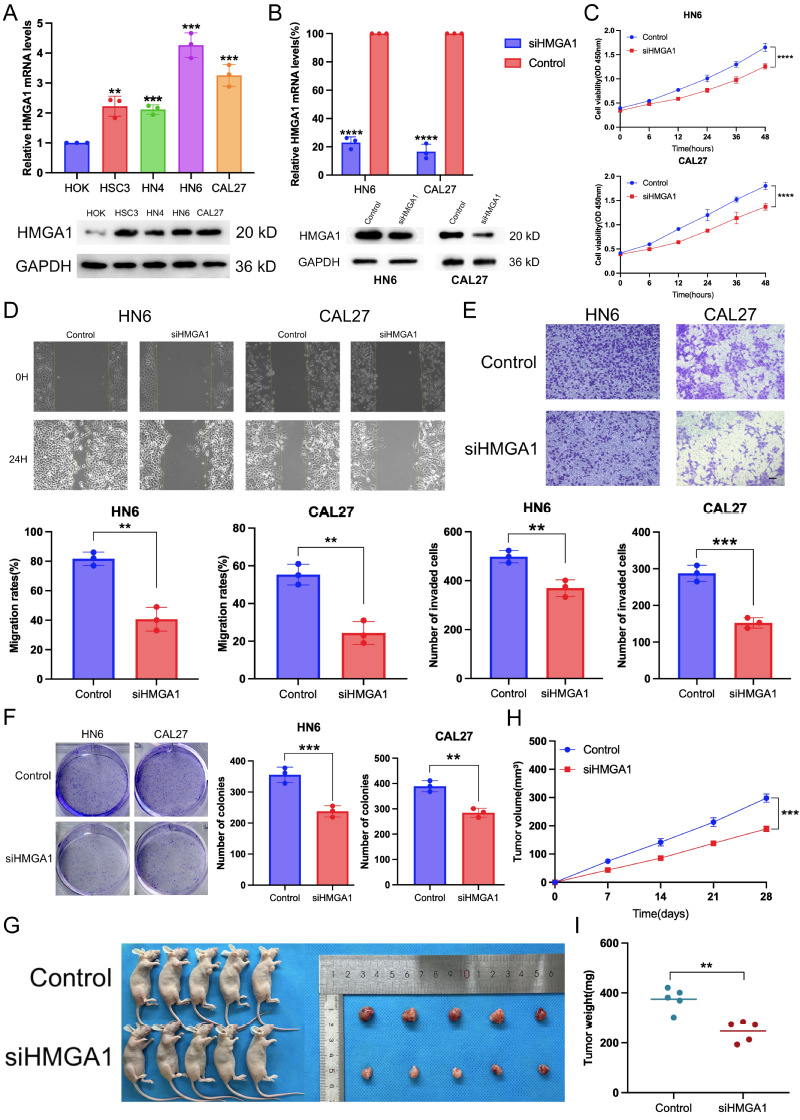
②在功能验证方面,通过体内、体外实验确认了HMGA1作为促癌基因在HNSCC发生发展,迁移,增殖及耐药等方面的作用。

体内与体外实验功能验证
③在临床转化方面,决策曲线分析表明,临床应用cg25207224HMGA1位点作为无创的唾液检测标志物以观测HNSCC预后具有一定的临床收益和转化价值。

唾液cg25207224HMGA1在外部人群验证中的区分度及决策曲线分析结果
该研究是第一个采用多组学数据揭示HMGA1对HNSCC作用机制的研究,不仅关注基因的主效应,还鉴定出基因-基因交互作用,揭示了HMGA1在HNSCC免疫景观中的复杂作用模式。通过“数据挖掘-功能验证-临床转化”的完整逻辑链条,鉴定出潜在的HNSCC非侵入性体外预测标志物。
南京医科大学张汝阳教授、南京医科大学附属口腔医院袁华教授、张玮教授是本文共同通讯作者。南京医科大学附属口腔医院博士生徐子昂、硕士生王默旭、蔡佶麟为本文共同第一作者。附属口腔医院博士生王天啸、博士生倪楠、硕士生刘韬、硕士生刘芷璇和生物统计学系王湘博士、硕士生薛茂杰为统计分析、论文撰写、临床解释做出了重要贡献。该研究获国家自然科学面上项目资助。